Développement d'une Base de Données pour une Application de Streaming Musical

Contexte

Dans le cadre de la SAE 2.04, j'ai eu l'opportunité passionnante de concevoir et développer une base de données complète pour une application de streaming musical. Ce projet complexe a nécessité une approche méthodique et réflexive, alliant conception théorique et implémentation pratique.

Déroulement du projet

Le projet s'est structuré en deux phases majeures, chacune présentant ses propres défis et opportunités d'apprentissage :

Phase 1 : Conception et Création de la Base de Données

  • Analyse approfondie des fichiers CSV fournis
  • Élaboration minutieuse du modèle entité-association
  • Conception du schéma relationnel optimisé
  • Implémentation sur Oracle avec gestion des contraintes d'intégrité
  • Développement de stratégies d'importation et de transformation des données
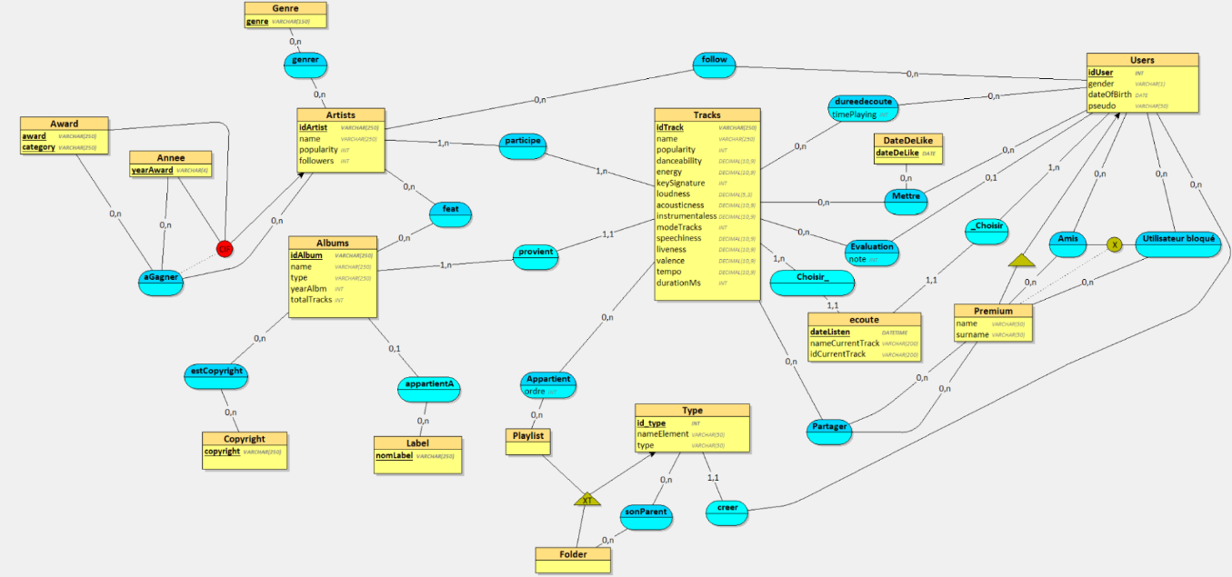
Modèle E/A

Phase 2 : Optimisation et Création de Vues

  • Raffinement du modèle initial basé sur l'analyse critique
  • Développement de vues complexes pour l'analyse des données
  • Implémentation de requêtes statistiques avancées
  • Optimisation des performances des requêtes
Exemple Vue

Défis Techniques

Le projet a présenté plusieurs défis stimulants :

  • Gestion de la complexité des relations entre entités musicales
  • Optimisation des requêtes pour les analyses statistiques
  • Implémentation de calculs statistiques avancés (médiane, écart-type)
  • Gestion des hiérarchies dans les playlists
  • Traitement des données temporelles pour l'analyse des habitudes d'écoute

Compétences Acquises

Cette expérience a considérablement enrichi mon expertise :

  • Maîtrise approfondie de la modélisation de données
  • Expertise en SQL avancé (requêtes complexes, vues, agrégations)
  • Compétences en analyse statistique de données
  • Capacité à optimiser les performances des bases de données
  • Utilisation avancée d'outils comme DBeaver
  • Gestion de l'intégrité des données à grande échelle

Conclusion

Ce projet a constitué une expérience d'apprentissage exceptionnellement enrichissante dans le domaine des bases de données. La complexité des requêtes demandées et la nécessité de gérer efficacement de grandes quantités de données m'ont permis de développer une compréhension approfondie des systèmes de gestion de bases de données relationnelles. Cette expérience m'a particulièrement sensibilisé à l'importance de la modélisation rigoureuse et de l'optimisation des performances dans le développement de solutions de bases de données robustes et évolutives. La dimension analytique du projet, notamment à travers la création de vues statistiques complexes, a renforcé ma capacité à transformer des données brutes en informations pertinentes et exploitables, une compétence cruciale dans le contexte actuel du Big Data et de l'analyse de données.

GitHub Voir sur GitHub
← Projet Précédent Projet Suivant →
Back to top